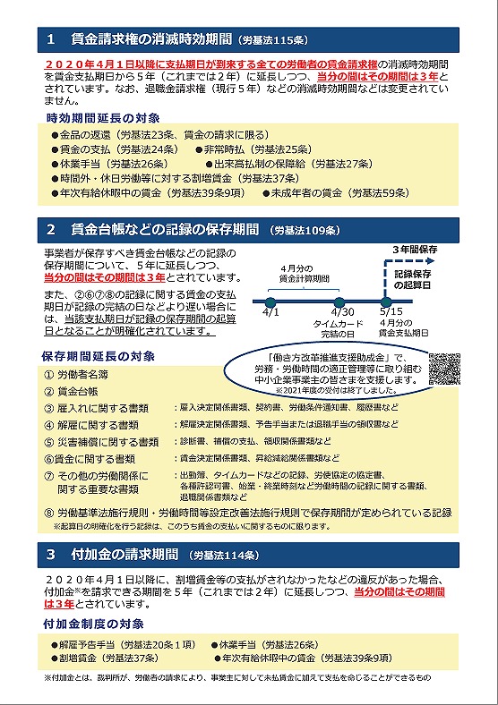
未払い賃金が請求できる期間が延長されます。
2021.12.23
こんにちは、社労 下地です。
未払賃金を請求できる期間が、2020年4月1日以降に支払われる賃金から適用され
すべての労働者の皆様が対象となります。
延長となった事項といたしまして
①賃金請求権の消滅時効期間
②賃金台帳などの記録の保管期間
③付加金の請求期間
上記、3項目が2年又は3年から5年へと引き上げされています。
しかし、現在当分の間はその期間が5年ではなく3年とされております。
ご注意くださいませ。
詳しい内容に関しましては、下記の内容をご覧くださいませ。
→ 厚生労働省資料 未払賃金が請求できる期間などが延長されています


今日も最後までお読みいただきありがとうございます。
皆さんにとって、素敵な一日になりますように!!
∽-∽-∽-∽-∽-∽-∽-∽-∽-∽-∽-∽-∽-∽-∽-∽-∽-∽-∽-
労働保険・社会保険事務手続きの代行、就業規則・各種協定届の作成・提出代行、
助成金申請の代行、給与計算の代行や労務相談を承っております。
沖縄県那覇市と沖縄市の社会保険労務士へお任せください。
お気軽にご相談ください!!
社会保険労務士法人なか
(本部)
住所:沖縄県那覇市壺川1-4-15
電話:098-855-2133
(中部支部)
住所:沖縄市山里3-2-9
電話:098-933-7060
∽-∽-∽-∽-∽-∽-∽-∽-∽-∽-∽-∽-∽-∽-∽-∽-∽-∽-∽-